2024年深圳最新购房政策!含可售型人才房申请条件+购房资格+首付+落户+公积金
扫描到手机,新闻随时看
扫一扫,用手机看文章
更加方便分享给朋友
2024年了,深圳的购房政策有哪些变化呢?今天给大家更新一般最新的政策。购房资格、首付利率信贷、公积金。落户等等
深圳限购限贷政策
2023年11月22日深圳重磅宣布。二套房首付从原来的7/8成统一调整为4成。再加上8月30日深圳官宣认房不认贷政策,以及9月28日下调房贷利率,深圳目前购房信贷政策做了很大的调整。
深圳买房条件
如果你是深户居民家庭、成年单身人士(含离异)
须在深圳市落户满3年,且能提供购房之日前在深圳市连续缴纳36个月及以上个人所得税或社会保险证明,方可购买商品住房。
如果你是非深户居民家庭、成年单身人士(含离异)
继续按照提供购房之日前在深圳市连续缴纳5年及以上个人所得税或社会保险证明方可购买商品住房的规定执行。
如果你是现役军人
部队驻地在深圳市的现役军人,可购买一套商品住房,无需提供社保或纳税证明。
如果你是移交安置深圳市的军休干部购房
移交安置我市且在我市无本人住房的军休干部可在本市限购一套住房,无需提交社保或纳税证明。购房人以我局转发的深圳市退役军人事务局出具的《军队退休干部安置花名册》记录为准。
以上如果 出现断缴怎么办:在购房之日前3年内出现社保断缴但不超过3个月(含3个月)的,如在购房之日前3年半内累计在深圳市缴纳社保满36个月且符合其他购房条件的,可以购买商品住房。
深圳限购政策
1、深户居民家庭中夫妻一方在我市落户满三年的且能提供购房之日前在本市连续缴纳36个月及以上个人所得税或社会保险证明的限购2套商品住房;
2、深户居民家庭夫妻双方入户均未满三年的,但是能提供购房之日前在本市连续缴纳60个月及以上个人所得税或社会保险证明的是限购1套商品住房;
3、非深户居民家庭、成年单身人士(含离异)能够提供购房之日前在本市连续缴纳60个月及以上个人所得税或社会保险证明的是限购1套商品住房;
4、深户成年单身人士(含离异)在我市落户满三年的提供购房之日前在本市连续缴纳36个月及以上个人所得税或社会保险证明的是限购一套商品住房;未满三年的但是能够提供购房之日前在本市连续缴纳60个月及以上个人所得税或社会保险证明的是限购1套商品住房。
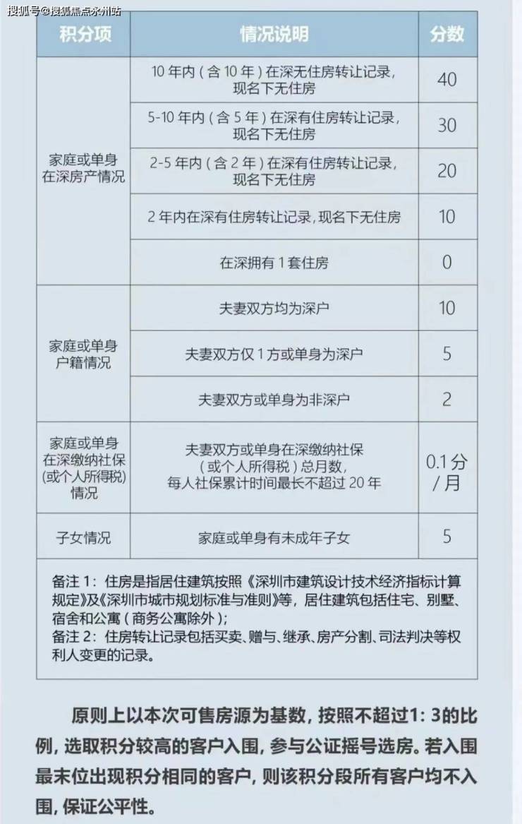
打新积分规则、购房流程
目前深圳仍延续2021年的积分制度,啰嗦一句,从去年开始到现在,深圳大分部楼盘入市不需要看积分。
人才房最新申购政策
8月21日,深圳放宽可售型人才房申购条件,增加了第三、四队列。专科也可以买,3人也可以买三房。
四个列队
第一队列:申请人、共同申请人均具有本市户籍(申请人配偶为现役军人的,可以不受本市户籍条件限制),申请人参加本市社会保险(养老保险或者医疗保险,不含少儿医疗保险,下同)累计缴纳3年以上;申请人为单身的,应当年满35周岁。
第二队列:申请人具有本市户籍,在本市缴纳社会保险累计3年以上;申请人配偶、未成年子女不受本市户籍限制,未具有本市户籍的申请人配偶在本市正常缴纳社会保险,但在本市退休的除外;申请人为单身的,应当年满30周岁。
同时,申请家庭在认购截止日前,还应符合下列条件:
申请人具有全日制本科及以上学历(含教育部认可的境外高等院校毕业的归国留学人员),或者属于符合深圳市产业发展需要的技师(国家职业资格二级及以上),或者属于经深圳市人力资源和社会保障局认定的高层次人才(含领军人才、海外高层次人才);
申请人、共同申请人在本市未购买过准成本房、全成本房、社会微利房、全成本微利房、经济适用住房、限价商品房、安居型商品房等政策性住房,未享受过深圳市高层次人才购房补贴或者奖励补贴政策;申请人、共同申请人在本市未拥有任何形式自有住房(含住房建设用地,下同)且在认购截止日前5年内未在本市转让过或者因离婚分割过自有住房。
单身居民、2至3人家庭,可认购两房户型住房;高层次人才、4人及以上家庭可以申购3房户型。
第三队列:
申请人具有全日制专科学历,或者具有中级及以上专业技术资格,且具有中专及以上学历,或者具有技师、高级技师职业资格或高级职业资格,且职业资格证书符合深圳市紧缺工种(职业)目录,或者属于在世界技能大赛和国家级一、二类职业技能竞赛中获奖的人员,或者属于获得“中华技能大奖”“全国技能能手”“广东省技术能手”“深圳市技术能手”称号的人才,或者属于受深圳市委、市政府表彰的人员;
申请人具有本市户籍,参加本市社会保险累计3年以上;申请人配偶、未成年子女不受本市户籍限制,未具有本市户籍的申请人配偶在本市正常缴纳社会保险,但在本市退休的除外;申请人为单身的,应当年满30周岁。
第四队列:
申请人及共同申请人符合第一、第二、第三队列中任一队列的申请条件,家庭人口数为3人,且认购意向为三房户型住房。
2023年最新落户政策
深圳落户方式,主要有8种,分别是纯积分入户、应届生入户、在职人才引进、留学生入户、职称入户、随迁入户、技能类人才入户、投资纳税入户,因为篇幅有限,今天我们主要介绍一下今年2月出台的最新积分入户的政策。
纯积分入户
入户条件:
(一)男性55周岁以下,女性50周岁以下;
(二)持有有效的深圳经济特区居住证;
(三)拥有深圳市合法产权住房或合法租赁住所连续满5年;
(四)依照法律法规正常缴纳深圳市养老保险或医疗保险累计满5年;
(五)无刑事犯罪记录,且未参加过国家禁止的组织及活动。
积分规则:
拥有深圳市合法产权住房,每满一个月积1分;
租赁住房每满一个月积0.2分;
缴交深圳市社保,每个险种每满一个月积0.3分;
获得市级以上见义勇为表彰加30分,有负面清单中任一行为记录减200分,有吸毒或行政拘留记录的减300分;
注意:
这是今年2月8日深圳市发改委、深圳市公安局及深圳市人力资源和社会保障局联合发布的《最新积分入户办法》,暂定施行5年,计划年中开启申报;
积分按由高到低排序,择高录取,预计指标10000个!
深圳最新公积金政策
8月3日,深圳市住房和建设局就《关于调整我市住房公积金租房提取有关事项的通知(征求意见稿)》向社会公开征求意见。阶段性提高职工住房公积金租房提取额度标准,每月最高可按申请当月应缴存额的80%提取。
3月24日,深圳发布了最新的公积金政策,政策调整后,满足条件的职工个人住房公积金贷款最高额度可由原来的50万元提高至70万元;职工家庭公积金贷款可由原来的90万元提高至126万元。新的政策4月7日开始实施。
符合下列情形之一的,公积金贷款最高额度可以上浮一定比例:
(一)使用公积金贷款购买首套住房的,其公积金贷款最高额度可以上浮20%;
(二)使用公积金贷款购买首套住房,且所购住房为绿色建筑评价标准二星级及以上的绿色建筑的,其公积金贷款最高额度可以上浮30%;
(三)生育二孩及以上的多子女家庭(至少一个子女未成年)使用公积金贷款购买首套住房的,其公积金贷款最高额度可以上浮30%;
(四)生育二孩及以上的多子女家庭使用公积金贷款购买首套住房,且所购住房为绿色建筑评价标准二星级及以上的绿色建筑的,其公积金贷款最高额度可以上浮40%。
公积金贷款利率
首套房:5年(含)以下:2.6%;5年以上:3.1%。第二套房:5年(含)以下:3.025%;5年以上:3.575%
商业贷款利率:
首套房商贷利率为4.1%,二套房商贷利率为4.5%
深圳申请公积金贷款流程如下:
声明:本文由入驻焦点开放平台的作者撰写,除焦点官方账号外,观点仅代表作者本人,不代表焦点立场。
